
STM32 I2C ํต์ ์ ์ด์ฉํด ํ ์คํธ๋ฅผ ํด๋ณผ ์ผ์๋ ๋ณตํฉ ๊ณต๊ธฐ์ง ์ผ์ AM1008W-K-P ๋ชจ๋ธ์ด๋ค.

ํด๋น ์ผ์๋ ์ฃผ์ ๋ฏธ์ธ๋จผ์ง์ ์ด์ฐํํ์ ๋๋๋ฅผ ์๋ ค์ฃผ๋ ๋ณตํฉ ๊ณต๊ธฐ์ง ์ผ์์ด๋ฉฐ, ๋ฏธ์ธ๋จผ์ง (PM), VOC, ์ด์ฐํํ์, ์จ์ต๋ ์ธก์ ์ด ๊ฐ๋ฅํ๋ค.
โก๏ธ 1. Features
- ๋ฏธ์ธ๋จผ์ง(GRIMM ๋ฐฉ์), ์ด์ฐํํ์, VOC, ์จ์ต๋
- ๊ณต๊ธ ์ ์ : 5V
- ๋ ธ์ด์ฆ ๋ฐฉ์ง๋ฅผ ์ํ ๊ธ์ ์ฐจํ
- ํต์ ๋ฐฉ์ : I2C, UART
- ํฌ๊ธฐ : 80(W) x 50(H) x 13.6(D) [mm]
โก๏ธ 2. Application Ideas
- Air Purifier
- Air Quality Monitor
- Air Conditioner
- Ventilation System
- Consumer electronic products
- Environmental monitoring
โก๏ธ 3. Specification
|
Operating principle
|
CO2: NDIR technology
PM: laser scattering technology
VOC: semiconductor
|
|
Measurement range
|
PM: 0 ~ 1,000ug/m³
CO2: 0 ~ 5,000ppm
VOC: 0 ~ 3 level
Temperature: -40°C~85°C
RH: 5 ~ 95%RH
|
|
Maximum consistency error for PM1.0/PM2.5
|
≤100ug/m³, ±10ug/m³
>100ug/m³, ±10% ofreading
Condition: 25 ±2°C, 50±10%RH,
Reference instrument: GRIMM 11-A
Dust Source: Cigarette + Arizona A1
|
|
Maximum consistency error for PM10
|
0 ~ 100ug/m³, ±25ug/m³
101 ~ 1,000ug/m³, ±25% reading
Condition: 25 ±2°C,50±10%RH,
Reference instrument: GRIMM 11-A
Dust Source: Cigarette + Arizona A1
|
|
CO2 measurement accuracy
|
± (50ppm+5% of reading) @25 ±2°C, 50 ±10%RH
± (50ppm+3%of reading) @25 ±2°C, 50 ±10%RH(Option)
|
|
Temperature accuracy
|
±0.4 °C (max), –10 ~ 85 °C
|
|
Humidity accuracy
|
± 3% RH (max), 0~ 80% RH
|
|
PM preheating time
|
≤8 sec
|
|
CO2 preheating time
|
≤30 sec
|
|
VOC preheating time
|
≤120 sec
|
|
Data refresh rate
|
1 sec
|
|
Working condition
|
-10 ~ 50°C, 0 ~ 99%RH (Non-condensing)
|
|
Storage condition
|
-20 ~ 60°C, 0 ~ 99%RH (Non-condensing)
|
|
Working voltage
|
DC 5V ±0.1V, ripple wave < 50mV
|
|
Average working current
|
≤300mA
|
|
Signal output
|
UART TTL (3.3V TTL), I2C
|
|
Dimension
|
W80mm ×H50mm ×D13.6mm
|
|
Life span
|
MTTF of PM sensor= 110,000Hrs (continuous turn on)
CO2 ≥10 years
VOC ≥10 years
|
ํด๋น ์ผ์๋ฅผ STM32 I2C ํต์ ์ ์ด์ฉํด ์ ์ดํ๊ธฐ ์ํด์ ๊ฐ๋จํ ๋ฐ์ดํฐ์ํธ๋ฅผ ์ฐธ๊ณ ํ ํ์๊ฐ ์๋ค. ๊ตฌํ์ ์ค์ํ ๋ถ๋ถ์ ๊ฐ๋จํ ์ค๋ช
ํ๊ณ ์ ํ๋ค.
์์ธํ ๋ณด๊ณ ์ถ๋ค๋ฉด ํด๋น ์ฒจ๋ถํ์ผ์ ์ฐธ๊ณ ํ๊ธธ ๋ฐ๋๋ค.
์ ํ์ ์ผ์ด์ค๋ฅผ ๋ฒ๊ธฐ๊ฒ ๋๋ฉด ์๋ ์ฌ์ง๊ณผ ๊ฐ์ด PCB ์ํ์ ์ผ์๋ฅผ ํ์ธํ ์ ์๋ค.

์ ์ ์ฐ๊ฒฐํ๊ธฐ ์ํด์ ์๋์ ๊ฐ์ด ๊ตฌ์ฑํด์ผ ํ๋ค.

- ๊ฒ์ ์ - GND
- ํฐ์ - SDA
- ์ด๋ก์ - SCL
- ๋นจ๊ฐ์ - VCC (5V)
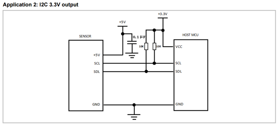
๋ฐ์ดํฐ์ํธ์ ์น์ ํ๊ฒ 3.3V MCU์ 5V๋ก ๋์ํ๋ ์ผ์๋ฅผ ์ ์ดํ ๋ ๊ตฌํํด์ผํ ํ๋ก๋๋ฅผ ๋ฃ์ด์ฃผ์๋ค. ํ๋ก๋๋ฅผ ๋ณด๋ HOST MCU(๋์ ๊ฒฝ์ฐ : STM32F103)์ ์ธ๋ถ ํ์ ์ ํญ์ ํตํด I2C ํต์ ์ ์ ์ดํ๋ ๊ฒ๊ณผ ํด๋น ์ผ์๋ 5V๋ก ๋์ํ๋ ๊ฒ์ ํ์ธํ์๋ค. ํ๋ก๋์์๋ 10K์ด์ ์ฌ์ฉํ์๋๋ฐ ๋์ ๊ฒฝ์ฐ 4.7K์ด์ ์ฌ์ฉํ์๋ค.

์ฃผ์ ์ฌํญ์ ํ์ธํ๋ค. UART์ I2C ํต์ ์ ํ๊ธฐ ์ํด์ ์ ์ ๊ณต๊ธ ์ด ํ 10์ด๋ผ๋ ๋๊ธฐ์๊ฐ์ด ํ์ํ ๋ฏ ์ถ๋ค. ์ด ๊ธ์์ ๊ฐ์ฅ ์ค์ํ ๋ฌธ๊ตฌ๊ฐ ๋ค์์ ๋์จ๋ค. ๊ธฐ๋ณธ ๊ตฌ๋งคํ์ ๋ ์ ํ์ UART ํต์ ์ ์ฌ์ฉํ๋ฉฐ ์ ํผ๋ฅผ ์ด์ฉํด UART์ I2C ๋ชจ๋๋ฅผ ์ ํํ๋ผ๊ณ ํ๋ค.

ํด๋น ์ฌ์ง์ ๋ณด๋ฉด ๊ฐ๋จํ ์ ์ ์๋ค. UART๋ฅผ ์ฌ์ฉํ๊ธฐ ์ํด์ ํด๋น ํ์ ์ผํธ์ํค๊ณ , I2C๋ฅผ ์ฌ์ฉํ๊ธฐ ์ํด์ ์ ํผ๋ฅผ ์ ๊ฑฐํ๋ผ๊ณ ํ๋ค. ์ฐ๋ฆฐ I2C ํต์ ์ ์ฌ์ฉํ๋ ์ ํผ๋ฅผ ์๋ ์ฌ์ง๊ณผ ๊ฐ์ด ์ ๊ฑฐํ์๋ค.

๊ทธ ๋ค์์ผ๋ก ๊ฐ์ฅ ์ค์ํ ๊ฒ์ ์ด์ ์ด ์ผ์(์ฌ๋ ์ด๋ธ)์ ์ฃผ์์ด๋ค.
์ญ์ญ ๋ด๋ ค๋ค ๋ณด๋ฉด ์ผ์์ ์ฃผ์๋ฅผ ์ ์ ์๋ค.
ํด๋น ์ผ์์๊ฒ Write ๋ช
๋ น์ ํ๊ธฐ ์ํด์๋ 0x50์ ์๋ผ๊ณ ํ๋ค.

ํด๋น ์ ์์๊ฒ Read ๋ช ๋ น์ ํ๊ธฐ ์ํด์๋ 0x51์ ์๋ผ๊ณ ํ๋ค.

์ฌ๊ธฐ์ ์ฐ๋ฆฌ๋ค์ ์ผ์์ ์ฃผ์๋ฅผ ์๊ธฐ ์ํด ๊ณ์ฐ์ ์กฐ๊ธํด์ผ ํ๋ค. ์ด ์ ๊ธ์์ 7bit ์ฃผ์์ 1bit W/R ํ๋ ๊ทธ๋ก ๊ตฌ์ฑ๋ ๊ฒ์ผ๋ก ๊ณต๋ถํ๋ค.
๊ทธ ๋ ๊ณ์ฐ์ด (7bit ์ฃผ์ << 1) | W/R Flag ์๋ค. ์ด์ ์ญ์ผ๋ก ๊ณ์ฐํ๋ฉด ํด๋น ์ผ์์ ์ฃผ์๋ฅผ ์ ์ ์๋ค.
0x50์์ ์ค๋ฅธ์ชฝ์ผ๋ก ์ฌํํธ ์ฐ์ฐ์ ํ ๋ฒ ํ๋ฉด ์ฃผ์์ด๋ค. 0x28์ด ์ฃผ์์์ ํ์ธํ๋ค.

์ฐ๋ฆฌ๋ ๋ฐ์ดํฐ์ํธ์์ ์ป์ ์ ๋ณด๋ฅผ ํตํด STM32 I2C ํต์ ์ผ๋ก ์ ์ดํ ์ค๋น๊ฐ 50%๊ฐ ๋์๋ค. ๋๋จธ์ง 50%๋ ๋ฐ๋ก ์์ค์ฝ๋์ด๋ค. STM32 CubeIDE๋ฅผ ํตํด ๊ฐ๋จํ ๊ตฌํํ ์ ์์ง๋ง, ์๋ฒ ๋๋์์ ์ฒ์ ๊ตฌ๋งคํ ์ผ์๋ฅผ ๋ซ๋ ๊ฒ์ ๋ง๋ง์น ์์ ์์
์ด๋ค.
๊ฐ์ฅ ๋ฒ ์คํธ๋ ๋๊ตฐ๊ฐ ์ด๋ฏธ ๋ง๋ค์ด ๋์ ์์ค ์ฝ๋๋ฅผ ์ฐธ๊ณ ํ์ฌ ๋ง๋๋ ๊ฒ์ด๋ค.
ํด๋น ์ ํ์ ์ด์ด ์ข๊ฒ๋ Github์ ์๋์ด๋
ธ๋ก ๊ตฌํ๋ ๋ผ์ด๋ธ๋ฌ๋ฆฌ๊ฐ ์ด๋ฏธ ์กด์ฌํ๋ค. ๋ค์ ๊ธ์ ๊ฐ๋จํ ๋ผ์ด๋ธ๋ฌ๋ฆฌ๋ฅผ ์ด์ฉํ์ฌ ์๋์ด๋
ธ๋ก ์ผ์๋ฅผ ํ
์คํธํด๋ณด๊ฒ ๋ค.
'๐ง STM32' ์นดํ ๊ณ ๋ฆฌ์ ๋ค๋ฅธ ๊ธ
| 18. STM32 I2C ํต์ - AM1008W-K-P ๋์ ๊ตฌํ (0) | 2025.01.05 |
|---|---|
| [STM32] 17. I2C ํต์ ํจ์ ์ข ๋ฅ (1) | 2024.12.05 |
| [STM32] 15. I2C ํต์ ๊ฐ์ (0) | 2024.12.04 |
| [STM32] 14. ์ฝ๋ฐฑ ํจ์ ํธ์ถ ๊ณผ์ (2) | 2024.11.30 |
| [STM32] 13. UART Interrupt ๊ตฌํ (0) | 2024.11.30 |